

扫一扫 小程序更好用
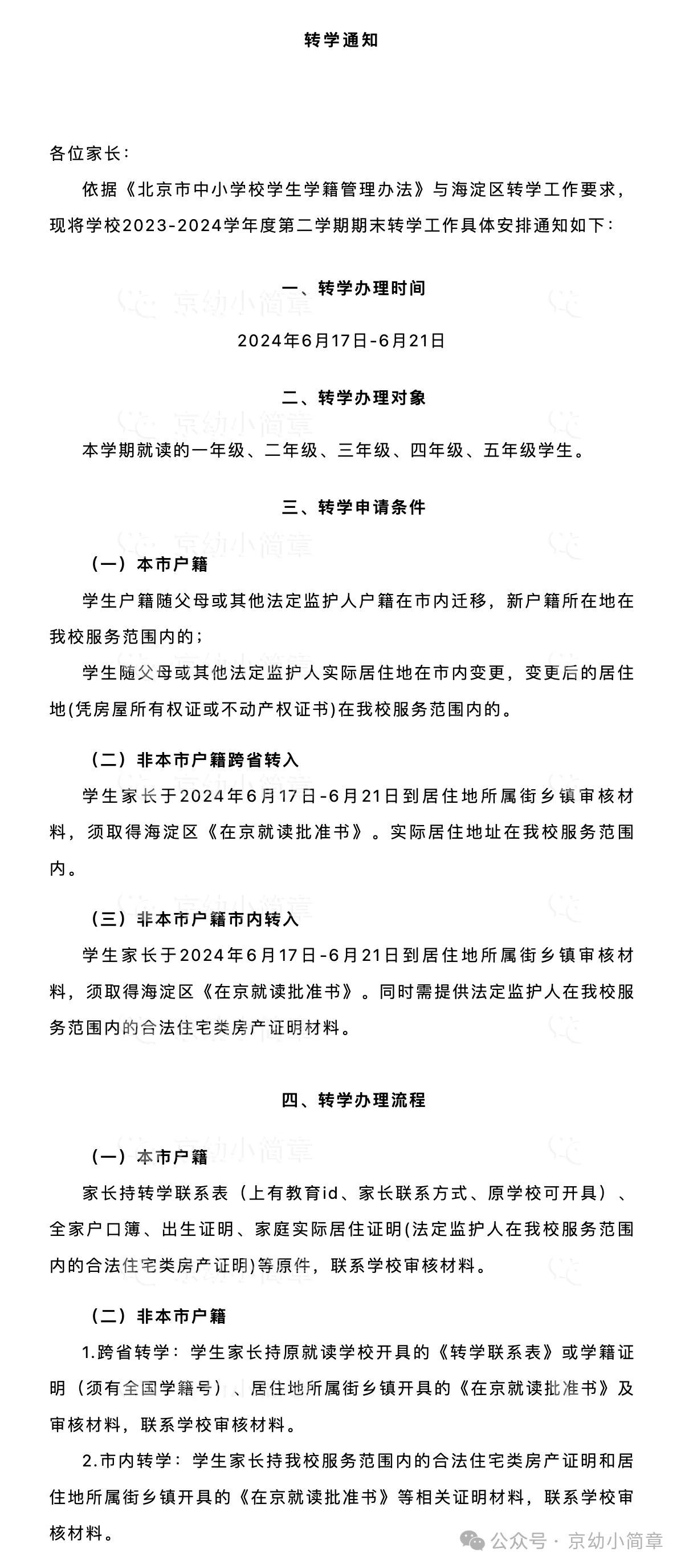
2024年海淀区第二学期转学开始申请!
2024-06-06阅读 1222
微信交流群
英语音频
试卷真题下载
电子课本下载最新攻略
- 北京版英语新版课件教案下载!2026-03-14
- 近两日,朝阳头部校纷纷出手!MD来袭!2026-03-13
- 2026年NOI信奥赛北京队名单!2026-03-13
- 十一学校朝阳实验“体验营”活动复盘!2026-03-13
- 西城区北营幼儿园2026年托班招生简章!2026-03-13
- 西城区小学市级、区级“三好学生”及“先进班集体” 评选通知!2026-03-13
- 昌平区2026年小升初信息开始登记!仅三天!2026-03-11
- 西城广外新建初中公布!2026-03-08
- 丰台教委回复:关于两个孩子同上一个学校!2026-03-08
- 北京一区发布校外培训提醒!2026-03-08
比赛报名
- 网易图灵集训队选拔赛
- 希望杯
- 走美杯
- 袋鼠数学竞赛
演出推荐
- 化学秀
Preview - 赤壁之战
Preview - 海底两万里
Preview - 红楼春趣
Preview
图书推荐
- 洪恩识字分级阅读
- 每日晨读130篇·小红书爆款
- 人大附小·英语语法训练
- KET知识清单和默写作业
- 人大附中·初中英语全语法
- 六小强·小学数学30类应用题
- 语文早培专题汇编·人大附中
- 小学奥数常考易错题突破











